Interpolation: Find good approximation from given samples
Contents
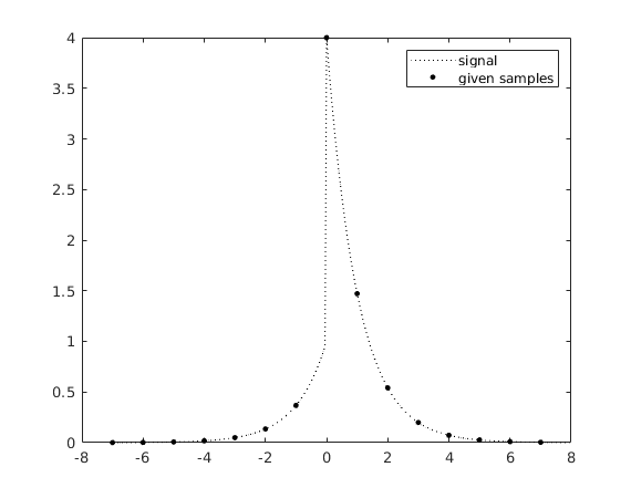
Example: signal with discontinuity, exponential decay
As an example we use the function

Here we use 15 points with a spacing of h=1.
fct = @(x) 4*exp(-x).*(x>=0) + exp(x).*(x<0); a = -7; b = 7; N = 15; % number of given points h = (b-a)/(N-1) % spacing x = a + (0:N-1)*h; % N equidistant nodes where values are given % same as linspace(a,b,N) F = fct(x); % discrete signal m = 20; % "upsampling factor": we want to approximate % function at points with spacing h/m xf = a + (0:m*N-1)*h/m; % points with spacing h/m plot(xf,fct(xf),'k:',x,F,'k.','MarkerSize',11); hold on legend('signal','given samples')
h =
1
Sinc interpolation
The discrete values
correspond to a linear combination of Dirac deltas

The Fourier transform is the
-periodic function
, i.e.,

Let
denote the function which is 1 for
, zero otherwise. We define the interpolating function
by
(low pass filter). Hence the interpolating function is the convolution
. Since
we obtain the "Sinc Interpolation Formula"

Note that
, hence
. Therefore sampling
and
at the points
gives the same values. This corresponds to the fact that
and
for nonzero integers
.
Note that the discontinuity of the signal causes large oscillations in the interpolating function (Gibbs phenomenon). This is due to the fact that
is discontinuous, so
has jumps, and
has slow decay.
t = (-N*m:N*m)/m*h; psi = sinc(t/h); Fu = upsample(F,m); % Fu = [F(1),0,...,0,F(2),0,...,0,...] % put m-1 zeros after every F(j), Fu has length N*m % conv(Fu,s) computes discrete convolution % conv(Fu,s,'same') gives only values where Fu is given G = conv(Fu,psi,'same'); % G has length N*m (because of 'same') xf = a + (0:m*N-1)*h/m; plot(xf,G) legend('signal','given samples','sinc interpolation') title('sinc interpolation')
Modified Sinc Interpolation: Use "smoother low pass filter" in frequency domain
Let
denote the function which is
for
, zero otherwise. Note that the convolution
gives the "moving average"
.
Let
. Then the convolution
is piecewise linear and continuous (the derivative has jumps). Its Fourier transform is

Let
. Then the convolution
is piecewise quadratic with a continous derivative (the second derivative has jumps). Its Fourier transform is

We now use instead of
the smoother function
. This gives the "Modified Sinc Interpolation Formula"

We use the largest value
:
r = 2; % use r=2 steps of smoothing: low pass filter chi_L*phi_delta*phi_delta delta = (1/h)/r; % we need 0 < delta <= (1/h)/r. We choose largest value. psir = sinc(t/h).*sinc(delta*t).^r; Gr = conv(Fu,psir,'same'); plot(xf,Gr); title('modified sinc interpolation') legend('signal','given samples','sinc interpolation','interpolation with r=2')