The fourth book of the Bible, called Numbers in English and ספר במדבר in Hebrew, was originally known as "חומש הפקודים" (the Book of the Censuses), and is referred to by this name in משנה יומא ז', א:
ובעשור (במדבר כט,ז) שבחומש הפקודים קורא אותן על פה
"And the section in the Book of the Censuses dealing with the 10th Day, he [the High Priest] recites this from memory."
This name was carried over to the Greek Ἀριθμοί in the Septuagint, with the same root as the word "arithmetic" in English. Thus the name "Numbers" is in fact a fairly accurate transcription.
But the actual numbers in the book, i.e., the census figures themselves, are skipped over by almost all commentators and seem incredibly boring. What are we to learn from all these population figures?
There are in fact two censuses, one in Chapter 1, taken in the second year from the Exodus, and another one in Chapter 26, taken 38 years later just before the Israelites were to enter the land of Canaan. The order of the tribes in both censuses is the same, with only one exception: in the second census, the order of the two subtribes of Joseph, אפרים and מנשה, is reversed.
Here is a bar graph showing both censuses: the first census on the left of each pair in blue and the second census to its right in red. The labels along the bottom refer to the names of the tribes: R = Reuben, S = Simeon, G = Gad, J = Judah, I = Issachar, Z = Zebulun, E = Ephraim, M = Manasseh, B = Benjamin, D = Dan, A = Asher, N = Naphtali.

One's first impression is that the numbers are "random". We can analyze this more precisely as follows. There were twelve tribes in the first census, with a total population of about 600,000 (men of miltary age), averaging out to about 50,000 per tribe. However, actual populations per tribe were basically in the range 30000 - 70000, Manasseh being the smallest tribe (discounting the Levites, who were only counted separately) and Judah being the biggest. A model where all tribes started out the same size, with increases due to accumulated births - deaths, would suggest via the Central Limit Theorem a distribution which is approximately normal. We can test the plausibility of normal distribution with a probability plot of z percentile vs. population (after resorting the census data). The result is the following plot:

The fact that the points lie very close to a straight line indeed suggests that the populations in the first census (for the 12 tribes) are normally distributed.
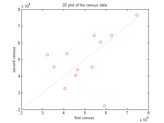
One could try the same thing with the second census, but more interesting is the 2-dimensional plot of the first census versus the second census. In this picture, the dotted diagonal line would correspond to the population not changing between counts.

Note that most of the data is close to the diagonal, i.e., there is strong correlation between the two counts, but that there are some "outliers" far from the diagonal. We can see this better if we plot a table of changes from the first census to the second census, i.e., of the population increases/decreases during the 38 years in the desert. Here is a bar graph of these changes:

This time there is a surprise! The figures mostly appear random, but there are two exceptional numbers: a big decrease for Simeon, and a big increase for Manasseh. In fact, between the two censuses, Simeon goes from being the third biggest tribe to being the smallest, and Menasseh goes from being the smallest to being bigger than average. This can be seen more dramatically in the following histogram of the changes:

It seems quite clear that there are two "outliers", the tribes of Simeon and Menasseh. However, the changes for the other tribes do appear normally distributed. Again, we can verify this with a normal probability plot:

Note that this plot has only 10 data points, not 12, since we have taken out the two exceptional values. Once this is done, the data points appear to lie on a straight line, i.e., the data do appear to be normally distributed.
Why, then, does the תורה take up so much space with the census data? We could draw the conclusions that this is to show that:
The standard פרשנים do indeed discuss conclusion (2). רש"י comments that the plague discussed in Chapter 25 claimed all 24,000 of its victims from the tribe of Simeon. And the בעל הרוקח (who lived slightly later in Worms) points out that Simeon also suffered disproportionately in the other plagues mentioned in the book of Numbers. This was due to the leadership of זמרי בן-סלוא in the episode of בעל פעור, Baal Peor, as well as other cases of misconduct such as קברות התאוה, the graves of lust, and thus the big drop in Simeon's numbers was a sign of Divine disfavor. Furthermore, it was a fulfillment of the prophecy (Genesis 49:5):
שמעון ולוי אחים
"Simeon and Levi are brothers"
as the population of Simeon was reduced to about 23,000, almost exactly equal to that of Levi. The reduction of Simeon to such a low level also explains why they only received isolated cities within the territory of Judah, and not a block of contiguous territory of their own (Joshua 19:5):
ויצא הגורל השני, לשמעון--למטה בני-שמעון, למשפחותם; ויהי, נחלתם, בתוך, נחלת בני-יהודה
"And the second lot went to the tribe of Simeon according to their families, and their inheritance was in the midst of the territory of the sons of Judah."
Finally, we are left with explaining the significance of the big increase in the tribe of Menasseh. As pointed out by the 13th century commentator חזקוני, this seems to be related also to the reversal of the order of the two subtribes of Joseph in the second census. (Menasseh is now listed first since they had overtaken the tribe of Ephraim.)
I would contend that the big population growth in the tribe of Menasseh is related to two incidents discussed in Numbers shortly after the second census: the request of the daughters of צלפחד, Zelophehad, for an inheritance of their own, given that their father had no sons (Numbers 27:1-11), and the conquest by a portion of the tribe of Menasseh of part of the Gilead (Numbers 32:39-42):
וילכו בני מכיר בן-מנשה, גלעדה--וילכדה; ויורש, את-האמרי אשר-בה
ויתן משה את-הגלעד למכיר בן-מנשה; וישב בה
ויאיר בן-מנשה הלך, וילכד את-חותיהם; ויקרא אתהן, חות יאיר
ונבח הלך, וילכד את-קנת ואת-בנתיה; ויקרא לה נבח, בשמו
"And the children of Machir the son of Manasseh went to Gilead, and took it, and dispossessed the Amorites that were therein. And Moses gave Gilead unto Machir the son of Manasseh; and he dwelt therein. And Jair the son of Manasseh went and took the villages thereof, and called them Havvoth-jair. And Nobah went and took Kenath, and the villages thereof, and called it Nobah, after his own name."
There are two ways of looking at these events. On the one hand, they both show exceptional initiative on the part of the tribe of Manasseh. For example, it is reasonable to conjecture that there were plenty of families with no male heirs, but that the daughters of Zelophehad were the only ones in this situation to speak up. Similarly, there are no recorded cases in the Torah of any other tribe going out and conquering its own territory without waiting for instructions or assistance. So the population increase in the tribe of Menassah may have been a reward for this "can-do" attitude.
Or we could view the cause and effect relationship the other way round. Perhaps since the population of Manasseh, unlike that of the other tribes, was rapidly increasing, this tribe felt a certain amount of population pressure. Thus the daughters of Zelophehad felt compelled to speak up for their property rights, and other portions of the tribe felt the need to acquire additional territory. But either way, we see that the numbers in Numbers are not entirely random after all --- they are put there to convey a lesson.