Case Study : Development of a Portable CD Player
TABLE OF CONTENTS
-
Problem Statement
Purpose : Introduce the portable CD player.
Topics : Scope and Objectives of the case study.
-
Generation of System Requirements
Purpose :Generate System Requirements through goals,scenarios and use cases.
Topics :Identify system requirements;Goals and scenarios;
identify actors and use cases; activity diagrams for use cases.
-
Simplified Models of System Behavior
Purpose : Develop basic interactions for fragments of system behavior.
Topics : Main subsystems; Component Interactions.
-
Simplified Models of System Structure
Purpose : Develop simplfied models of system architectures.
Topics : Map System structures as Class Diagrams.
-
Creating the Logical Design
Purpose : Create logical design alternatives.
Topics : Mapping models of system behavior onto system structure alternatives.
-
Creating the Physical Design
Purpose : Create physical design alternatives.
Topics : Assess technology options.
-
Evaluating and Ranking of System Design Alternatives
Purpose : Evaluate and rank system design alternatives.
Topics : Design Alternatives for the CD Player components
-
System Optimization and Tradeoff Analysis
Purpose : Identify factors affecting system performance.
Topics : Design Considerations while designing the Player.
-
References and Web Resources
Problem Statement
Prior to the early 1980s, audio devices (e.g., cassette tape) reproduced
an audio signal using mechanical or
electrical contact with the recording media (i.e., the
playback mechanism must physically contact the media, causing wear to both).
The quality of the audio signal is poor, in part, because the system has
no means of differentiating noise, distortion,
and damaged media from the original recorded signal.
The appeal of compact disc and compact disc player technologies
(developed in 1982; first introduced to the market place in the
mid 1980s) stems from their use of digital audio signals,
where noise and distortion can be separated from the audio signal.
The compact disc player as a sound reproduction device
fulfills the loop begun in the recording studio, returning the audio signal
back to its original analog form.
Lightweight portable compact disc players (e.g., the Sony walkman)
are designed ao allow anyone access to studio-quality sound nearly anywhere.
This is possible due to inexpensive skip-free protection technology
that provides enhanced mechanical protection against vertical shock
and digital-based shock recovery.
Purpose.
The purpose of this (relatively simple) example is to demonstrate
the extent to which high-level systems concepts and UML notation/semantics
can be used to describe the functionality of a working portable CD player.
Key issues are:
-
What should the system do?
-
What objects/subsystems should be chosen?
-
What should each object/subsystem do?
-
And how should the objects/subsystems interact?
One interesting aspect of this application is that a very precise
standard for CDs was developed as a prerequisite to CD players.
We will explore the extent to which portable CD player sub-systems are
loosely coupled and easily reconfigurable, perhaps as a prelude
to subsystem resuse in a product line of CD players.
Generation of System Requirements
In the following two-loop procedure,
-
Loop 1 : Establish Goals and Scenarios and Initial Use Case Modeling.
-
Loop 2 : Detailed Use Case Modeling.
INITIAL USE CASE MODELING
Use case development
is a prerequisite to the identification of objects/subsystems
and object/subsystem operations.
A use case describes a single goal and all the things that
can happen (i.e., scenarios) as the user attempts to reach that goal.
Goal 1. The CD Player must be portable.
-
Scenario 1.1.
Customers listen to music on the CD player while
walking/running outside, in a car or plane,
and in a foreign country (i.e., with a different power source).
Goal 2. The CD Player must be resistant to active/rigorous motion.
-
Scenario 2.1.
Customers use their portable CD player while jogging.
-
Scenario 2.2.
A customer takes their portable CD player jogging, it starts to rain.
The splash-resistant "all-weather" CD player isn't damaged.
Goal 3. Users must be able to tell when the CD Player is on/off.
-
Scenario 3.1.
At power on, and when idle, an LED will always be lit.
-
Scenario 3.2.
After 2 minutes, although the CD continues playing,
the LCD goes to idle mode (power saving goal).
-
Scenario 3.3.
An LED fails to lite when the power source is insufficient to
run the CD mechanical mechanism.
Goal 4. The CD Player must allow for insertion and removal of the CD.
-
Scenario 4.1.
The user can insert a CD to be played by pressing the
eject button or by opening the player case on the interface.
-
Scenario 4.2.
The CD case is open and the user can insert a CD of their choosing.
-
Scenario 4.3.
If the system is playing a CD and the user attempts to bring the CD out,
the disc will first stop, and then open normally.
Goal 5. The CD Player must work with a headphone sets.
-
Scenario 5.1.
Customers listen to music through headphones connected to the CD player.
Goal 6. The CD Player must work with home stereo systems.
-
Scenario 6.1.
Customers connect their CD player to home stereo amplifier,
and then to music through home stereo speakers.
Goal 7. The CD player must have a good interface
-
Scenario 7.1.
The buttons on the interface must be evenly placed
-
Scenario 7.2.
The buttons/devices must be easily accessible and easy in use.
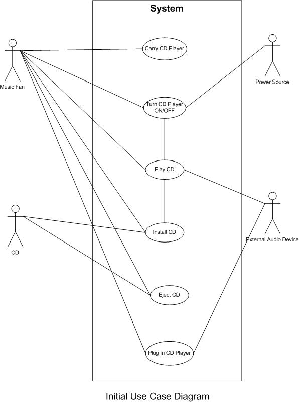
IDENTIFY ACTORS
The actors are as follows:
-
Music Fan! : This actor is the principle customer.
-
CD : This is simply the CD. It's important to note that CDs
come with a well defined technology and standard for audio communication.
-
Power Source : The CD player will have two power sources,
internal battery and external AC/DC. This actor represents the latter.
-
Audio Device : The external audio device will be
to a home or car stereo.
System Boundary.
The system boundary is defined by the portablt CD player itself.
The music fan, his/her CDs, battery and AC/DC power sources,
and optional broadcast devices are all external systems.
INITIAL USE CASE DIAGRAM
Our initial use case diagram has four actors and five use cases.
Notice that the "Play CD" use case is coupled to the "Install CD"
and "Turn CD Player On/Off" use cases.
We also expect that "Play CD" will be expanded to include all of
the functionality that will be needed for the CD player human-computer interface.
BASELINE (TEXTUAL) USE CASES WITH ACTIVITY DIAGRAMS
Use Case 1 : Carry CD Player.
-
Primary Actor(s) : Music Fan!
Description : The CD player is resistant to
handheld vibrations and "all-weather" conditions occuring
when music fan is running.
Preconditions : The CD player works.
Flow of Events : The music fan takes the CD player along
for a run:
- The CD player is subject to vibration.
- When it rains, unexpectedly, the "all-weather" CD player keeps
the water away from the electro-mechanical system.
Postconditions : The CD player still works.
Alternative Flow of Events : None.
Assumptions : None.
Use Case 2 : Turn CD Player On (or Off).
-
Primary Actor(s) : Music Fan!, External Power Source.
Description : The Music Fan turns the CD player On (or off).
Preconditions : The CD player is turned off (or on)
Flow of Events : The music fan! presses a switch to
turn the CD player on (or off):
-
If the CD player is off, pressing the switch will turn the CD player off.
-
If the CD player is on, pressing the switch will turn the CD player off.
Postconditions : The CD player is turned on (or off)
Alternative Flow of Events : An adequate CD player
power source may be unavailable:
-
Flat (regular) batteries should be replaced.
-
Rechargable batteries should be recharged.
-
Or, connect CD player to AC/DC power source.
Assumptions : Battery and AC/DC power sources are available.
Use Case 3 : Install CD into Player.
-
Primary Actor(s) : Music Fan!, CD.
Description : Music Fan installs a CD in the player
Preconditions : The CD player is empty.
Flow of Events : To load a CD player:
-
Press the "eject" button to open the CD carossel (this may be the wrong word).
-
Install the CD.
-
Close the CD carossel housing.
Postconditions : The CD player is loaded.
Alternative Flow of Events : Ooops,
the CD player already contains a CD!
-
Press the "eject" to open the CD carossel.
-
Remove the CD from the carossel.
-
Now, install the CD and close the CD carossel housing.
Assumptions : None.
Use Case 4 : Play CD.
-
Primary Actor(s) : Music Fan!, External Audio Device.
Description : Music Fan! starts music playing and listens to tracks.
Preconditions : Power supply is adequate; CD player contains a CD;
CD player is connected to an external audio device (i.e., headphones or a
stereo system).
Flow of Events : To play the CD:
-
Press the "play" button.
-
Then, when your finished, press the "stop" button.
Postconditions : Music has stopped playing.
Alternative Flow of Events : None.
Assumptions : None.
Use Case 5 : Eject CD.
-
Primary Actor(s) : Music Fan!, CD.
Description : Music Fan! removes a CD from the player.
Preconditions : The CD player contains a CD.
Flow of Events : To remove a CD:
-
Press the "eject" to open the CD carossel.
-
Remove the CD from the carossel.
-
Close the carossel door.
Postconditions : The CD player is empty.
Alternative Flow of Events : None.
Assumptions : None.
SYSTEM REQUIREMENTS
These are high level system requirements which are categorised under different types of requirements.
Portability Requirements
-
The CD player dimensions must be small enough to be hand-held.
-
The CD player must be water resistant.
-
The CD player must have a hand strap attachment for holding the player.
Performance Requirements
-
The CD player must work with all compact discs,
including CD-R/RW compilations from your CD recorder deck or PC
-
The CD player must include a memory system that protects
against skipping caused by vibration.
-
The response time between the user command and the system must be appropriate.
-
The player's construction (chassis material) must be robust to avoid vibrations.
-
The circuit board and components must be securely mounted.
User Interface Requirements
-
Play feature must include "skip", "play" and "pause".
A more advanced portable CD player
might also include "random" and "intro".
-
A multi-digit display must show the track number,
elapsed time and programming information.
-
The CD player should come with a behind-the-neck
in-the-ear headphones with a single cord.
-
The CD player must have a "line out jack" that allows for
connectivity to the amplifier/receiver of your home audio system.
Ergonomics Requirements
-
The CD interface layout must be easy to understand and self-explanatory.
-
The buttons should be placed at appropriate distance from each other.
-
The disc drive and drawer must operate smoothly and quickly.
-
If the CD player is a multi-disc player it should have multi disc random play and programming.
Power Requirements
-
Rechargeable batteries can be recharged inside the
player by using an AC/DC adapter.
-
The player can also be powered from a standard AC
electrical outlet using the AC/DC adapter (included).
-
Up to 36 hours continuous playback with 2 AA batteries;
rechargeable battery capable with optional nickel cadmium/nickel
metal hydride batteries
-
The auto power off feature saves batteries.
EXPANDED USE CASE MODELING
Expanded Description of "Play CD" Use Case
Goals and Scenarios
Goal 1. The user/music fan in this case wants to locate the buttons on the interface.
-
Scenario 1.1.
The actor should be able to find the buttons/control devices on the interface and make the selection.
Goal 2. The CD Player must play music.
-
Scenario 2.1.
When a selection is made (by pushing one of the selection switches):
-
Pulses are issued to control the CD player, selecting track,
then playing.
-
Activity LEDs go through a display pattern to show unit is operating
-
There will be a delay while the CD seeks to the track, then plays
-
The CD continues to play all tracks from the track it is started at
-
Scenario 2.2.
If a disc has been inserted into the player,
the user can begin the CD by pressing the play button on the interface.
After the button is pressed, the CD will be started and will begin
playing the first track.
If no playlist has been specified and stored for that particular CD,
it will play all the songs in order until the user takes another action.
Goal 3. Users should be informed what music is playing.
-
Scenario 3.1.
Users learn about the current music track by reading the CD player interface.
-
Scenario 3.2.
On the display, there are certain areas that will display
information about the disc being played.
The track time, number of tracks,
total disc time and current track indicator are shown at all
times when a disc is in the player.
If disc information has either been entered by the user or
pulled from an external database,
the name of the artist and title of the disc will also be displayed.
Goal 4. Users should be able to select a (particular) music track.
-
Scenario 4.1.
The user may choose to skip directly to a track using the forward ( >>| )
and backward ( |<< ) buttons on the interface:
-
If the system is idle, the user can select the appropriate track and
begin listening to the CD by pressing the play button.
-
If a disc is already playing, the forward and backward buttons will
immediately cause the player to skip to the selected track.
-
If the system is paused, the user can select a particular track
and the system will remain paused until there is further action taken by the user.
Goal 5. Users should be able to directly access part of a music track.
-
Scenario 5.1.
By moving the slider on the interface,
the song skips to the place in the song denoted by the position of the slider.
After the user releases control of the slider,
the song is moved forward or backwards to that part of the song.
By pressing the FF or RW buttons on the interface,
the user will cause the player to
fast forward or rewind to a place in the track.
If the system is playing a track,
the song will continue playing at the selected part of the song when
the user releases the control.
If the system is paused when either of these controls is used,
the song will remain paused at the part of the song where
the user released the control until another action is taken.
Goal 6. Users should be able to adjust the music volume.
-
Scenario 6.1.
In order to allow the user to control the volume of the output of the player,
we included a volume control on the right portion of the interface.
Moving the slider bar up will cause the volume of the
output to increase, whereas lowering the slider will lower the output level.
Goal 7. Users should be able to stop (or pause) playing of a music track.
-
Scenario 7.1.
A user may stop the CD at any time by simply pressing
the stop button (X) on the interface.
This will cause the player to stop transmitting the
sound to the speakers, and the CD will stop spinning.
-
Scenario 7.2.
The user may at any time choose to pause the disc by pressing the pause
button or || on the interface.
This will cause the CD to halt the transmission of sound to the speakers,
and hold the CD at that particular place until some other action is taken.
To continue playing the CD, the pause button may be pressed again
and the music will continue.
Goal 8. The user should be able to make Playback options
-
Scenario 8.1.
The Playback Option allows the music fan to change the Playback mode. These options can be:
-
Normal Play (Play a single track)
-
Play Tracks in random order
-
Play tracks in your favorite order
-
Scenario 8.2.
The music fan has to program for some of these modes.
Goal 9. The CD player must have radio functionalities.
-
Scenario 9.1.
The CD player must have a AM/FM radio listening functionality.
-
Scenario 9.2.
The radio functionality must have a tuning device.
-
Scenario 9.3.
The switching between radio and CD player functionality must be simple.
EXPANDED USE CASE DIAGRAM
The actors are as follows:
-
Music Fan! : This actor is the principle customer.
-
CD : This is simply the CD. It's important to note that CDs
come with a well defined technology and standard for audio communication.
-
CD Player Interface : The external interface, which is customized for the actor and has
all the main functionalities.
-
Audio Device : The external audio device will be
to a home or car stereo.
System Boundary.
The system boundary is defined by the portablt CD player itself.
The music fan, his/her CDs, battery and AC/DC power sources,
and optional broadcast devices are all external systems.
Baseline (Textual) Use Cases and Activity Diagrams
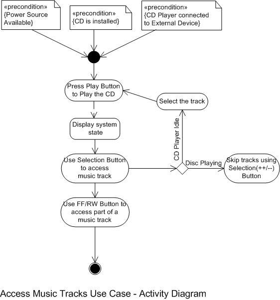
Use Case 1 : Access Music Tracks.
-
Primary Actor(s) : Music Fan!, External Audio Device, CD, Player Interface.
Description : Music Fan! Plays the CD player using the advanced functionality.
Preconditions : Power supply is adequate; CD player contains a CD; CD player is connected to an external audio device (i.e., headphones or a stereo system).
Flow of Events :
-
Press the "play" button.
-
Check the display in the interface to find the track information.
-
Access any track directly by using the selection buttons
-
Access parts of a track by using the FF/RW buttons directly.
Postconditions : Music fan get s to listen his desired options.
Alternative Flow of Events :None
Assumptions :None.
Use Case 2 : Playback Modes.
-
Primary Actor(s) : Music Fan!, External Audio Device, CD, Player Interface.
Description : Music Fan! Plays the CD player using the advanced functionality.
Preconditions : Power supply is adequate; CD player contains a CD; CD player is connected to an external audio device (i.e., headphones or a stereo system).
Flow of Events :
-
Press the "play" button.
-
Check the display in the interface to find the track information.
-
Access any track directly by using the selection buttons
-
Access parts of a track by using the FF/RW buttons directly.
Postconditions : Music fan get s to listen his desired options.
Alternative Flow of Events :None
Assumptions :None.
Use Case 3 : Adjust Volume.
-
Primary Actor(s) : Music Fan!, External Audio Device, CD, Player Interface.
Description : Music Fan! Plays the CD player using the advanced functionality.
Preconditions : Power supply is adequate; CD player contains a CD; CD player is connected to an external audio device (i.e., headphones or a stereo system).
Flow of Events :
-
Press the "play" button.
-
Check the display in the interface to find the track information.
-
Access any track directly by using the selection buttons
-
Access parts of a track by using the FF/RW buttons directly.
Postconditions : Music fan get s to listen his desired options.
Alternative Flow of Events :None
Assumptions :None.
Use Case 4 : Radio Functions.
-
Primary Actor(s) : Music Fan!, External Audio Device, CD, Player Interface.
Description : Music Fan! Plays the CD player using the advanced functionality.
Preconditions : Power supply is adequate; CD player contains a CD; CD player is connected to an external audio device (i.e., headphones or a stereo system).
Flow of Events :
-
Press the "play" button.
-
Check the display in the interface to find the track information.
-
Access any track directly by using the selection buttons
-
Access parts of a track by using the FF/RW buttons directly.
Postconditions : Music fan get s to listen his desired options.
Alternative Flow of Events :None
Assumptions :None.
Use Case 5 : Stop the Player.
-
Primary Actor(s) : Music Fan!, External Audio Device, CD, Player Interface.
Description : Music Fan! Plays the CD player using the advanced functionality.
Preconditions : Power supply is adequate; CD player contains a CD; CD player is connected to an external audio device (i.e., headphones or a stereo system).
Flow of Events :
-
Press the "play" button.
-
Check the display in the interface to find the track information.
-
Access any track directly by using the selection buttons
-
Access parts of a track by using the FF/RW buttons directly.
Postconditions : Music fan get s to listen his desired options.
Alternative Flow of Events :None
Assumptions :None.
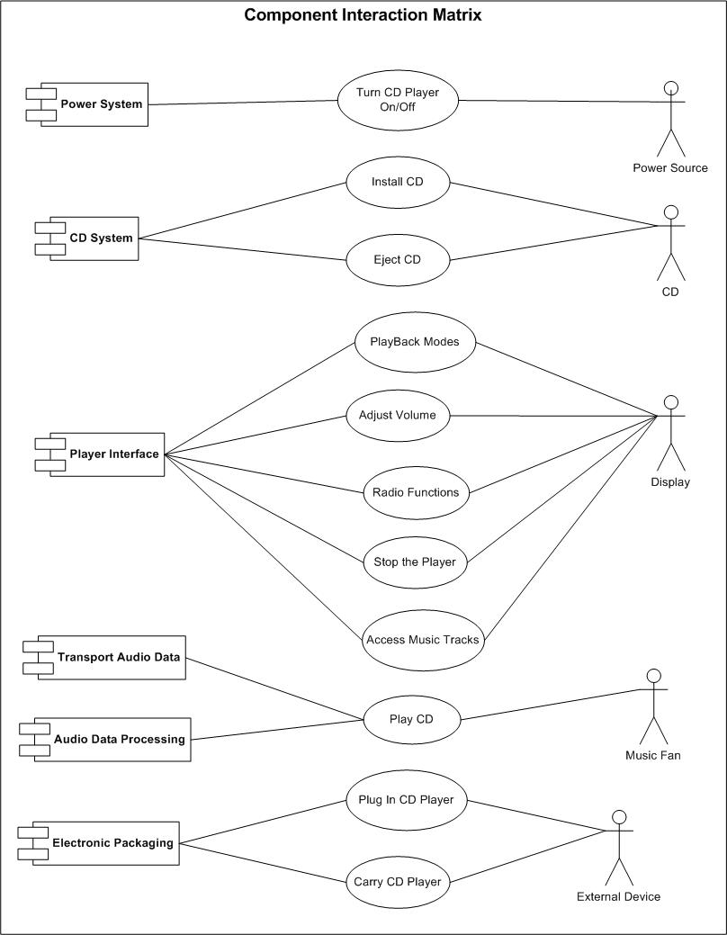
Simplified Models of System Behavior
MAIN SUBSYSTEMS
The Compact disc player have the following main subsystems:
-
Transport System.
The transport system is composed of servo/controls,
the disc drive, and the laser pickup.
Together, these subsystems orchestrate the
mechanical operations of the CD player.
-
Audio Data Processing System.
The audio data processing system covers all of the other
functionality in the CD player (i.e., digital-to-analog conversion;
demodulation and error correction; output filtering).
Display System.
The display system acts as the human-machine interface.
-
Electronic Packaging System.
The electronic packaging system protects the transport and audio
data processing system from the "real world" elements.
-
Power System.
Provides power to the mechanical and electrical systems.
We will elaborate on these subsystem descriptions
in the system structure and
physical design sections.
Simplfied Models of System Structure
The compact disc player contains two main subsystems:
the transport system and the audio data processing system. The transport
system orchestrates the mechanical operation of the player and includes
such items as the spindle motor, laser pickup,
lens focus, servo mechanism, and the user interface.
The audio data processing section covers all other player processes.
SYSTEM STRUCTURES
HIGH LEVEL SYSTEM STRUCTURES INSIDE THE CD PLAYER
TRANSPORT SYSTEM
-
Drive.
Unlike a record player, the spindle motor that drives
the rotational motion of the disc revolves at a variable speed. To keep
the rate of data constant, the spindle motor must rotate the disc faster
as the laser moves towards the outside edge of disc. This variance in
rotational speed is due to the increasing amount of data present in the
track as the distance from the center of the disc increases.
-
Laser Pickup.
The laser pickup represents the actual physical interface
between the data on the compact disc media and the player. The pickup
is typically mounted on a movable sled mounted under the disc.
It is comprised of the laser, a system of lenses, a photodetector, and
a motor which moves the sled. The actual laser is a semiconductor-type
and emits light at a wavelength of 780 nanometers, just within the infrared spectrum.
Information on the compact disc is represented by a series
of lands, or flat spots, and pits, or holes. However, when viewed from
the bottom of the disc from where the data is read, the pits are actually
bumps. The difference in height between the pits and lands is specified,
so a unique property of light can be used to obtain an electrical signal.
-
Servo.
The width of the data track on the compact disc is approximately
0.5 micrometers, or about 30 times narrower than the width of a human
hair. Because of disc wobble and shocks or vibrations to the player, the
data track may move significantly as it passes over the laser. To compensate,
a complex auto-tracking and auto-focus system are integrated into the
laser pickup. These functions are implemented by measuring the relative
beam intensity at the photodetector, dividing the photodetector into separate
regions, and comparing the intensities in each region.
The most common method of implementing the servo mechanism
is through the use of a three-beam pickup design. Emitted from a single
laser, the three beams are formed by passing the laser light through a
beam splitter. The middle, most intense beam lands directly on the track
and reads the data; the two other beams land to the sides of the track
and are used for tracking control.
More simple and cheaper to implement, although not as
accurate, is the one-beam design. It operates using a similar photodetector
arrangement. Although the design offers equivalent auto-focus performance,
it has compromised auto-tracking ability due to the lack of the two auxiliary
control beams.
AUDIO DATA PROCESSING SYSTEM
Once the data samples have been read off the disc by
the transport system, they are fed into the audio data processing system.
This system consists of the demodulation and error detection circuits,
error concealment and demultiplexing circuits, digital-to-analog converters,
and the output filter.
Creating the Logical Design
The purpose of the logical design is to determine the
different ways in which the system can work, independent
of implementation technology.
Relevant logical simulation questions include:
-
Can the system work?
-
Which operations can operate concurrently?
-
Can the system structure be simplified?
-
Are two design alternatives logically equivalent?
-
Is the system layout/design consistent with standards
and design code regulations?
MAPPING MODELS OF SYSTEM BEHAVIOR ONTO SYSTEM STRUCTURE
MODELING STATE-DEPENDENT SYSTEM BEHAVIOR
Creating the Physical Design
UNDERSTAND THE CD DESIGN
A CD is a fairly simple piece of plastic,
about (4/100) of an inch (1.2 mm) thick.
Most part of CD consists of an injected-molded piece of clear polycarbonate plastic.
During manufacturing the plastic is impressed with microscopic bumps arranged as a single,
continuous long spiral track of data.
Once the clear piece of polycarbonate is formed a
thin reflective aluminum layer is sputtered onto the disc,
covering the bumps. Then a thin acrylic layer is sprayed over the aluminum to protect it.
The label is then stamped on the acrylic layer.
Figure : Cross Section Of a CD
A CD has a single spiral track of data,
circling from the inside of the disc to the outside.
The fact that the spiral track starts at the center
indicates that the CD can be smaller than it's regular size (4.8 inches) if desired.
The CD Spiral Track
The Data tracks are very small approximately 0.5 micros wide,
each track separates from the next by 1.6 microns.
The elongated bumps that make up the track are 0.5 microns wide,
a minimum of 0.83 microns long and 125 nanometers high.
CD Internals
UNDERSTAND THE CD PLAYER DESIGN
Internals of a CD Player
Transport System
The transport system has the following main components
-
A drive motor that spins the disc. This drive motor is precisely controlled to rotate between 200 and 500 rpm depending on which track is being read.
- A laser and a lens system for focusing and read the bumps.
The fundamental job of the CD player is to focus the laser on the track of bumps. The laser beam passes through the polycarbonate layer, reflects off the aluminum layer and hits an opto-electronic device that detects changes in light. The bumps reflect light differently than the "lands"(the rest of aluminum layer), and the opto-electronic sensor detects that change in reflectivity. The electronics in the drive interpret the changes in the reflectivity in order to read the bits.
-
A tracking mechanism moves the laser assembly so that the laser's
beam can follow the spiral track. The tracking system has to be able to move the laser at micron resolutions. The tracking system centers the laser beam to the spiral track. The tracking system, as it plays the CD, has to continually move the laser outward. As the laser moves outward from the center of the disc, the bumps move past the laser faster, this happens because the linear, or tangential, speed of the bumps is equal to the radius times the speed at which the disc is revolving(rpm). Therefore, as the laser moves outward, the spindle motor must slow the speed of the CD. That way, the bumps travel past the laser at a constant speed, and the data comes off the disc at a constant rate.
A CD player employs a readout mechanism using a semiconductor laser. A non-contact means is required to read data, maintain the laser beam's focus and track the pit spiral. The result is a highly sophisticated pick up, utilizing complex optical devices within the servo loops. The servos pick use electrical signals from the pick up to control motors to mechanically adjust the pickup's position horizontally and vertically relative to the disc surface.
A spindle motor is used to rotate the disc with constant linear velocity, thus the disc may vary it's speed depending on where the pick up is located underneath the surface. In another servo loop, information from the data itself is used to determine to maintain the correct rotating speed and the proper output data rate.
A microprocessor monitors the users controls and their interface to the circuits of the CD player. The various modes of player operation are controlled by software. Subcode data plays an important role in directing the pick up to the proper disc location.
Once the data is recovered from the disc the player must decode the audio information to reconstruct the audio signal. The data received is demodulated, errors are detected and corrected by decoding the error correction algorithm. This digital audio signal must be converted to appropriate audio analog signal. This is done by D/A converters and low pass filters.
A final output circuit is nothing more than a buffer to the outside world. It ensures that the player's line level output is appropriate to drive external amplifiers with a minimum amount of analog distortion.
The process can be viewed as a simple block diagram
DETAILED DESCRIPTION OF RELEVANT TECHNOLOGIES
CD Player : Transport System Technologies
-
Drive.
Unlike a record player, the spindle motor that drives
the rotational motion of the disc revolves at a variable speed. To keep
the rate of data constant, the spindle motor must rotate the disc faster
as the laser moves towards the outside edge of disc. This variance in
rotational speed is due to the increasing amount of data present in the
track as the distance from the center of the disc increases.
-
Laser Pickup.
The laser pickup represents the actual physical interface
between the data on the compact disc media and the player. The pickup
is typically mounted on a movable sled mounted under the disc.
It is comprised of the laser, a system of lenses, a photodetector, and
a motor which moves the sled. The actual laser is a semiconductor-type
and emits light at a wavelength of 780 nanometers, just within the infrared spectrum.
Information on the compact disc is represented by a series
of lands, or flat spots, and pits, or holes. However, when viewed from
the bottom of the disc from where the data is read, the pits are actually
bumps. The difference in height between the pits and lands is specified,
so a unique property of light can be used to obtain an electrical signal.
-
Servo.
The width of the data track on the compact disc is approximately
0.5 micrometers, or about 30 times narrower than the width of a human
hair. Because of disc wobble and shocks or vibrations to the player, the
data track may move significantly as it passes over the laser. To compensate,
a complex auto-tracking and auto-focus system are integrated into the
laser pickup. These functions are implemented by measuring the relative
beam intensity at the photodetector, dividing the photodetector into separate
regions, and comparing the intensities in each region.
The most common method of implementing the servo mechanism
is through the use of a three-beam pickup design. Emitted from a single
laser, the three beams are formed by passing the laser light through a
beam splitter. The middle, most intense beam lands directly on the track
and reads the data; the two other beams land to the sides of the track
and are used for tracking control.
More simple and cheaper to implement, although not as
accurate, is the one-beam design. It operates using a similar photodetector
arrangement. Although the design offers equivalent auto-focus performance,
it has compromised auto-tracking ability due to the lack of the two auxiliary
control beams.
CD Player : Audio Data Processing System
Once the data samples have been read off the disc by
the transport system, they are fed into the audio data processing system.
This system consists of the demodulation and error detection circuits,
error concealment and demultiplexing circuits, digital-to-analog converters,
and the output filter.
-
Demodulation and Error Correction.
During the recording process, each data sample to be
put on the disc is encoded in two steps. The latter of the two steps is
a system known as eight-to-fourteen modulation. In this system data is
encoded when it is recorded, and decoded when it is played. During encoding,
a series of 8 data bits is translated into an arbitrary set of 14 data
bits. The purpose of this modulation is two-fold; disc storage efficiency
is increased by reducing the number of pits, and a rudimentary type of
error correction is implemented. During decoding, the 14 data bits are
returned to the original 8-bit format.
During the disc mastering process, each data sample to
be put on the disc is encoded in two steps. The latter of the two steps
is a system known as eight-to-fourteen modulation. In this system, data
is encoded when it is recorded, and decoded when it is played. During
encoding, a series of 8 data bits is translated into an arbitrary set
of 14 data bits. The purpose of this modulation is two-fold; disc storage
efficiency is increased by reducing the number of 0-to-1 transitions in
each data sample, and a rudimentary type of error correction is implemented.
During decoding, the 14 data bits are returned to the original 8-bit format.
The other step implements a type of error correction
capable of recovering lost data due to both manufacturing errors and the
occasional hair, scratch, or fingerprint that may get on the surface of
the disc. Any errors that are not corrected by the error correction circuitry
are passed through an error concealment circuit. This circuit will simply
silence the error. For a small number of samples, this concealment is
inaudible to the ear. However, as a greater number of data samples are
silenced, the error manifests itself as a skip, or audible silence.
Once all demodulation, error correction and concealment
have taken place, the data is in one continuous stream. The final step
is to break this stream apart into the left and right audio channels within
the demultiplexing circuitry. From this point, the left and right data
streams are passed along to the digital-to-analog converters to be
reconstructed into an analog waveform.
-
Digital-to-Analog Converters.
The role of the digital-to-analog converter is to take
each 16-bit audio sample and recreate an analog waveform. However, what
results is only a rough approximation which has a very stepped, or jagged appearance.
Within the marketplace, the digital-to-analog conversion
step in the decoding process reflects a great deal of variety in implementation.
Players may be found featuring 16, 18-, 20-, low-,
and 1-bit digital-to-analog converters.
Players introduced in and around the time of the first
CD players in 1982 primarily used 16-bit DACs. In the ensuing years, players
with 18- and 20-bit converters began to appear alongside and gradually
displace their 16-bit counterparts. The use of a 18- or 20-bit DAC does
not give true 18- or 20-bit audio performance. The extra bits used by
these converters may be either thrown away, be left unused, or be put
to other intelligent uses which enhance the overall performance of the
player.
Although these 18- and 20-bit converters can enhance
the performance of a compact disc player they, like 16-bit converters,
are still plagued a variety of errors; all of which introduce harmonic
distortion and degrade signal stability, imaging, and staging.
Addressing the problems with these multi-bit converters,
a variety of competing low-bit conversion technologies have been developed.
Rather than converting whole data words in parallel at the sampling frequency,
far shorter word lengths are converted serially at significantly higher
rates. This serial data conversion has been made possible in part by the
powerful digital signal processors available today.
Regardless of the implementation of the DAC, a 16-bit
sample is converted into an analog voltage. The value of this voltage
is then held for the duration of one sample period, 1/44,100 Hz or 22.7
microseconds. This operation, known as sample-and-hold, gives the
waveform its step-like appearance. At this point, the original analog
audio signal is almost completely reconstructed; the final step is output
filtering.
-
Output Filtering.
The role of the output filters is to smooth out the waveform
from the digital-to-analog converters. Waveforms with very sharp, square
signal transitions are rich in very high-frequency components, which lie
outside the audio band. Since it is known that only frequencies within
the audio band were recorded in the studio, it is safe to remove these
from the signal. What results is exactly the signal that was recorded
originally, without any of the jaggedness seen at the output of the DACs.
Like the digital-to-analog converter, the output filter
stage has witnessed a great deal of improvement since 1982. Early 16-bit
players used brickwall reconstruction filters. These filters are
so named because of their very sharp frequency cutoff to attenuate noise
lying immediately adjacent to the audio band. This sharp cutoff however,
comes with the penalty of added distortion. Early and current 18-, 20-,
low-, and 1-bit players have taken advantage of digital oversampling filters
Blaced upstream of the DAC along with a gentle analog reconstruction
filter. These filters have a gentler cutoff characteristic than the brickwall
filters, because the oversampling filter shifts noise outside the audio band.
Compact Disc Technology
The specifications for the compact disc and compact disc
players were jointly developed by Sony, Philips, and Polygram in 1982.
This specification is contained in their standards document referred to
as the Red Book. A summary of this standard is shown in Table 1.
| DISC |
SPECIFICATION |
|
Playing
time:
|
74 minutes,
33 seconds maximum
|
|
Rotation:
|
Counter-clockwise
when viewed from readout surface
|
|
Rotational
speed:
|
1.21.4
m/sec. (constant linear velocity)
|
|
Track
pitch:
|
1.6 µm
|
|
Diameter:
|
120 mm
|
|
Thickness:
|
1.2 mm
|
|
Center
hole diameter:
|
15 mm
|
|
Recording
area:
|
46 mm
117 mm
|
|
Signal
area:
|
50 mm
116 mm
|
|
Material:
|
Any acceptable
medium with a refraction index of 1.55
|
|
Minimum
pit length:
|
0.833
µm (1.2 m/sec) to 0.972 µm (1.4 m/sec)
|
|
Maximum
pit length:
|
3.05
µm (1.2 m/sec) to 3.56 µm (1.4 m/sec)
|
|
Pit depth:
|
~0.11
µm
|
|
Pit width:
|
~0.5
µm
|
|
OPTICAL
SYSTEM
|
|
|
Standard
wavelength:
|
l = 780
nm (7,800 Å)
|
|
Focal
depth:
|
± 2 µm
|
|
SIGNAL
FORMAT
|
|
|
Number
of channels:
|
2 channels
(4 channel recording possible)
|
|
Quantization:
|
16-bit
linear
|
|
Quantizing
timing:
|
Concurrent
for all channels
|
|
Sampling
frequency:
|
44.1
kHz
|
|
Channel
bit rate:
|
4.3218
Mb/sec
|
|
Data
bit rate:
|
2.0338
Mb/sec
|
|
Data-to-channel
bit ratio:
|
8:17
|
|
Error
correction code:
|
Cross
Interleave Reed-Solomon Code (with 25% redundancy)
|
|
Modulation
system:
|
Eight-to-fourteen
Modulation (EFM)
|
Table 1. Compact Disc Technology Specifications
Evaluating and Ranking of System Design Alternatives
Design Considerations(not complete)
A portable CD player has some considerable advantages over the audio media.
They can be specifications such as flat response, low noise, low distortion,
absolute speed stability and accuracy or operational features like small size,
long playing time, indexing of data and programmability.
Tradeoffs and design alternatives for a better product can be
achieved by studying the following design structures.
-
Power Supply
-
Optical pickups
-
Servo Systems
-
Opto-electronics
-
Electronics
-
Vibration
-
Other improvements
The design alternatives should evaluate some important criteria's:
Performance
-
How good is the error correction
-
Vibration considerations
Design
-
The player must have separate power supplies for the servo, digital and analog circuits.
-
Type of laser pick up design (one/three beam focus)
-
Type of DAC systems (dual/single)
-
Type of output filters (digital/analog)
The type of CD being used (CD-R/CD-RW,CD-I etc.)
System Optimization and Tradeoff Analysis
Tradeoff while deciding the suitable interface:
-
Number of function buttons on the interface
-
Design of the buttons used for the interface
-
The interface design and structure
Cost tradeoff
-
Cost compared to other CD players having similar functions
-
Cost of adding new and advanced functions
References and Web Resources
ONLINE REFERENCES